3.1.1隐私页面的重要性
我们知道,每个网站都有其对应的隐私政策,这是对网站涉及的一些法律问题进行的必要解释,能让用户清楚了解网站在处理用户信息等方面的规则和保障。
当然,我们自己的电商网站也同样需要这样一个页面,以确保合规性和用户信任度。

3.1.2参考示例
这里给大家展示一下 allbirds 网站的政策界面,通过观察该页面,我们可以对隐私政策页面的大致内容和布局有一个初步的了解和参考。

3.1.3查找隐私政策页面
在我们自己的电商网站后台,点击页面,然后再点击所有页面,在这里就能找到我们的隐私政策页面。

我们可以先点击预览一下,查看当前页面的内容和格式。

这里就是我们网站的隐私政策,里面的所有内容我们都可以进行更改

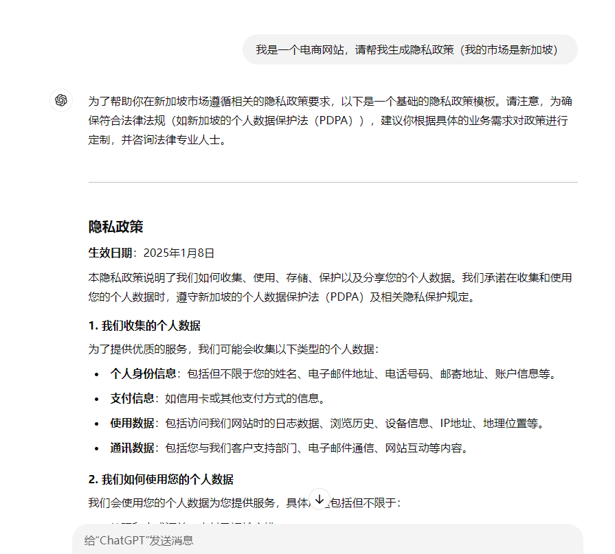
3.1.3利用 GPT 生成隐私政策内容
如果大家不知道隐私政策的内容应该怎么撰写的话,我们可以借助 GPT 来帮忙。
我们在 GPT 的窗口输入相关文字,需要注意的是,一定要记得加上你需要经营的市场,这样生成的内容才会更具针对性和适用性。

生成之后,我们可能会发现 ChatGPT 给我们提供的文字是中文的,此时我们可以要求它将内容转成英文,以满足我们电商网站可能面向的更广泛用户群体的需求。

3.1.4编辑并发布隐私政策
- 在后台找到隐私政策页面后,点击编辑按钮,进入编辑界面。

- 然后将 GPT 生成并转换好的政策内容复制粘贴到我们的页面中。

- 特别要注意的是,记得更改最下面的联系信息,将其更改成我们自己电商网站的联系方式,确保用户在有疑问或需要沟通时能够准确联系到我们。

- 所有内容设置好之后,点击发布按钮,这样我们的电商网站隐私政策页面就设置完成了,能够为用户提供清晰的隐私政策说明,提升网站的专业性和可信度。

3.2退款和退货政策
3.2.1 退款退货政策的重要性
我们清楚,每个电商网站都应具备明确的退款退货政策,这是保障消费者权益以及规范商家操作的关键准则。
它能让用户在购买前知晓在何种情况下可以申请退款或退货,以及具体的流程和相关规定,从而增强用户对网站的信任,减少交易纠纷,提升购物体验。
当然,我们自己的电商网站也必须制定这样的政策,以确保在市场竞争中保持良好的信誉和规范的运营。

3.2.2 参考示例
这里给大家展示一下 allbirds的退款退货政策界面,通过仔细查看该页面,我们可以对退款退货政策页面的内容框架、条款表述以及布局设计有一个较为清晰的认识和参考。

比如它在政策中明确说明了可退货的商品范围、退货的时间期限、退款的方式和时间等重要信息,并且以简洁明了的方式呈现给用户,方便用户快速理解和查阅。

3.2.3 查找退款退货政策页面
在我们自己的电商网站后台,点击 “页面” 选项,然后再点击 “所有页面”,在这个页面列表中就能找到我们的退款退货政策页面。

我们可以先点击 “预览” 按钮,查看当前页面的内容和格式,以便了解现有政策的情况以及需要修改和完善的地方。

3.2.3 利用 GPT 生成退款退货政策内容
如果大家对于退款退货政策的内容撰写没有头绪,我们可以借助 GPT 来帮忙。
我们在 GPT 的窗口输入相关提示文字,需要特别注意的是,一定要详细说明我们电商网站所经营的商品类别、销售地区等关键信息,这样生成的内容才会更具针对性和实用性,符合我们网站的实际运营情况。
例如,我们可以输入 “请生成一份适用于太阳镜的电商网站,面向新加坡地区的退款退货政策,需包含可退货商品条件、退货时间限制、退款流程及时间等内容”。

生成之后,我们粘贴到自己的政策就可以

3.2.4 编辑并发布退款退货政策
- 在后台找到退款退货政策页面后,点击 “编辑” 按钮,进入编辑界面。

- 然后将 GPT 生成并转换好的政策内容仔细复制粘贴到我们的页面中。在粘贴过程中,要注意检查内容的格式是否正确,段落是否清晰,确保政策内容的完整性和可读性。

- 特别要注意的是,记得更改政策中涉及的具体信息,如退货地址、联系邮箱、客服电话等联系信息,将其更改成我们自己电商网站的准确联系方式,确保用户在有退款退货相关疑问或需要沟通时能够及时、准确地联系到我们。

- 所有内容设置好之后,点击 “发布” 按钮,这样我们的电商网站退款退货政策页面就设置完成了。

- 一个清晰、明确且符合网站实际情况的退款退货政策,能够为用户提供可靠的购物保障,增强用户对网站的信心,进而提升网站的专业性和可信度,促进电商业务的健康发展。
本站所有文章,如无特殊说明或标注,均为本站原创发布,受《著作权法》保护。任何个人或组织,在未征得本站书面同意时,禁止以复制、盗用、采集、转载等任何形式将本站内容发布到任何网站、书籍等各类媒体平台。如若本站内容不慎侵犯了第三方合法权益,请通过以下邮箱联系我们,我们将在核实后第一时间处理。
我们非常重视版权问题,如有侵权请邮件与我们联系处理。敬请谅解! 邮件:2414334701@qq.com









暂无评论内容